End a Client's Session
This guide explains how to end client’s Pixel Streaming session directly from within your Unreal Engine application.
Video Preview
https://youtu.be/6eRXy2aNiYoPixel Streaming Demos (click a version to launch):
UE 5.3 Demo
UE 5.4 Demo
UE 5.5 Demo
UE 5.6 Demo
UE 5.7 Demo
Prerequisite:
Before proceeding, ensure you have downloaded and installed the E3DS Features Plugin in your Unreal Engine project. For detailed instructions, refer to:
Download and Install the E3DS Features Plugin
Part 1. Blueprint Logic for Ending a Client's Session
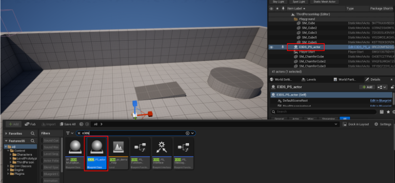
Open the level you intend to stream.
Ensure an instance of the
E3DS_PS_actoris in your level.
Figure 1. Drag and Drop E3DS_PS_actor into Your Level
Open the Level Blueprint.
In the Event Graph, right-click and search for the Keyboard 7 event to add it to the graph.
Drag from the
Pressedexecution pin of the 7 key event and search for the Force End Tab node.Connect the nodes as shown below.

Figure 2. Connect the Nodes
Compile and Save the Blueprint.
Part 2. Verification
This section explains how to verify that the session disconnect command is working.
Connect to your remote editor session in your web browser by following the steps in our How to test in remote editor streaming documentation. Click inside the editor viewport to ensure it has focus.
Press the 7 key on your keyboard.
Expected Result: The browser tab you are using for the Pixel Streaming session will disconnect immediately.
This confirms that the Blueprint successfully sends the command to disconnect the client’s session that initiated the action.
Related Guides
Need help?
If you need any assistance, feel free to reach out through any of the following channels:
🛠️ Support Portal: Contact Our Support Team
💬 Discord Community (Faster Support): Join Our Discord Community
📧 Email Support: support@eagle3dstreaming.com
Follow us on:
Facebook | GitHub | LinkedIn | YouTube