End the Streaming Session
This guide explains how to end a Pixel Streaming session from within your Unreal Engine application.
Video Preview
https://youtu.be/Y-xSo1cFgYoDemo URL:
https://connector.eagle3dstreaming.com/v5/demo/FeaturesPluginDemo/featuresPluginDemo
Press the 6 key on your keyboard to end the session.
Prerequisite:
Before proceeding, ensure you have downloaded and installed the E3DS Features Plugin in your Unreal Engine project. For detailed instructions, refer to:
Download and Install the E3DS Features Plugin
Follow the guidelines below:
Part 1. Blueprint Logic for Ending the Session
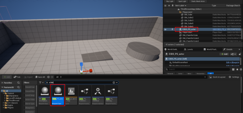
Open the level you intend to stream.
Drag and drop an instance of
E3DS_PS_actorinto your level.
Figure 1. Drag and Drop E3DS_PS_actor into Your Level
Open the Level Blueprint.
In the Event Graph, right-click and search for the Keyboard 6 event to add it to the graph.
Right-click again and search for the Construct PS Message To Force End Session node.
Drag from the
Pressedexecution pin of the 6 key event and search for the Send Message To E3ds PS System node.Connect the output pin of the
Constructnode to theDescriptorinput pin of theSend Messagenode.Connect the nodes as shown below.

Figure 2. Blueprint Setup for Ending the Session
Compile and Save the Blueprint.
Part 2. Verification
To confirm that the session end functionality works:
Connect to your remote editor session in your web browser by following the steps in our How to test in remote editor streaming documentation. Click inside the editor viewport to ensure it has focus.
Press the 6 key on your keyboard.
Expected Result: The Pixel Streaming session should immediately end.
This confirms that the Blueprint is successfully sending the end session command to the E3DS system.
Related Guides
Need help?
🛠️ Contact our Support Team
💬 Join the Community on Discord
Follow us on:
Facebook | GitHub | LinkedIn | YouTube