Redirect to a New URL
This guide explains how to redirect the user’s current browser tab to a different web page from within an Unreal Engine application running in a browser.
Video Preview
https://youtu.be/q5whTzi2UbUYou can redirect to new URL using either of the following two methods:
Method 1. Using the E3DS Features Plugin (Recommended)
Method 1 is recommended because it is faster, easier, and less prone to errors.
Prerequisite:
Before proceeding, ensure you have downloaded and installed the E3DS Features Plugin in your Unreal Engine project. For detailed instructions, refer to:
Download and Install the E3DS Features Plugin
Follow the steps bellow:
Open the level you intend to stream.
Ensure an instance of
E3DS_PS_actoris placed in your level.
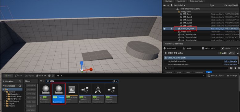
Figure 1. Drag and drop
E3DS_PS_actorinto your levelOpen the Level Blueprint.
In the Event Graph, right-click and search for the Keyboard 9 event. Add it to the graph.
From the Pressed execution pin of the
9key event, search for and add the Redirect To node.In the Url To Redirect To text field, enter the full web address you want the user redirected to (e.g.,
https://eagle3dstreaming.com/).Connect the nodes as shown below.

Figure 3. Connect the Nodes
Compile and Save the Blueprint.
Method 2. Using a Custom Blueprint (Not Recommended)
If you’re not experienced with Blueprint development, do not use Method 2. Please use Method 1 instead — Method 2 is more error-prone and increases the chance of implementation mistakes.
Follow the steps below:
Create a new Blueprint or open an existing one.
Add the PixelStreamingInput component.
Create a Custom Event or function.
Add a Send Pixel Streaming Response node.
end the following message as a string:
{"cmd":"redirectTo","value":"https://www.eagle3dstreaming.com"}

Figure 2. Example of sending a manual Pixel Streaming redirect message
Note: Replace the URL above with any destination you wish to redirect to.
Verification
To confirm that the redirect works:
Connect to your remote editor session in your web browser by following the steps in our How to test in remote editor streaming documentation.
Click inside the editor viewport to ensure it has focus.
Press the 9 key on your keyboard.
Expected Result:
The current browser tab running the Pixel Streaming session will navigate away and load the new URL you specified. This confirms the Blueprint successfully sends the redirect command to the client’s browser.
Related Live Sessions
These YouTube Live sessions cover topics directly related to this guide:
Redirect to a New URL on User’s Device
https://youtube.com/live/bjoFSGO0FgI
Related Guides
Troubleshooting
Issue | Possible Cause | Solution |
|---|---|---|
Redirect does not happen when pressing the trigger key | Browser restrictions or security policies |
|
Redirect works locally but not in Pixel Streaming | Using Unreal’s built-in |
|
Nothing happens when key is pressed | Blueprint is not receiving input |
|
Custom Blueprint redirect does not work | Actor not placed or spawned | Ensure the Blueprint actor is placed in the level or spawned at runtime using |
Redirect message not received by browser | Incorrect message format | Verify the JSON message format is correct: |
Redirect node not found | E3DS Features Plugin not installed or enabled | Confirm the E3DS Features Plugin is installed and enabled, then restart the editor if needed. |
Redirect happens in a new tab instead of current tab | Incorrect command used |
|
Need help?
🛠️ Contact our Support Team
💬 Join the Community on Discord
Follow us on:
Facebook | GitHub | LinkedIn | YouTube