Toggle Fullscreen
This guide explains how to toggle fullscreen mode in your Pixel Streamed Unreal Engine application running in the browser.
Video Preview
https://youtu.be/KqisZ-6pU8sPixel Streaming Demos (click a version to launch):
UE 5.3 Demo
UE 5.4 Demo
UE 5.5 Demo
UE 5.6 Demo
UE 5.7 Demo
Prerequisite:
Before proceeding, ensure you have downloaded and installed the E3DS Features Plugin in your Unreal Engine project. For detailed instructions, refer to:
Download and Install the E3DS Features Plugin
Follow the guidelines below:
Part 1. Blueprint Logic for Toggling Fullscreen
Open your streaming level in Unreal Engine.
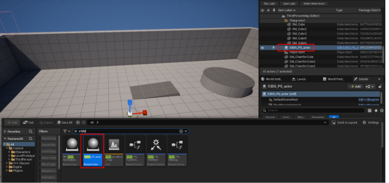
Drag and drop an instance of
E3DS_PS_Actorinto your level.
Figure 1. Drag and Drop E3DS_PS_actor into Your Level
Open the Level Blueprint.
In the Event Graph, right-click and search for the Keyboard F event to add it to the graph.
Drag from the
Pressedexecution pin of the 4 key event and search for the Toggle Fullscreen node.Connect the nodes as shown below.

Figure 2. Blueprint Setup for Fullscreen Toggle
Compile and Save the Blueprint.
Part 2. Verification
To test fullscreen functionality:
Connect to your remote editor session in your web browser by following the steps in our How to test in remote editor streaming documentation. Click inside the editor viewport to ensure it has focus.
Press the 4 key on your keyboard.
Expected Result: Your browser window should enter fullscreen mode.
Press the 4 key again.
Expected Result: Your browser window should exit fullscreen mode.
This confirms that the Blueprint is successfully sending the command to the client's browser to toggle its fullscreen state.
Related Live Sessions
These YouTube Live sessions cover topics directly related to this guide:
Toggle Fullscreen
https://youtube.com/live/VW6HvyxWh8A
Related Guides
Need help?
🛠️ Contact our Support Team
💬 Join the Community on Discord
Follow us on:
Facebook | GitHub | LinkedIn | YouTube